本文是对文献资料《Alginate Oligosaccharides Protect Gastric Epithelial Cells against Oxidative Stress Damage through Induction of the Nrf2 Pathway》的浅析,基于原文从非学术的角度做了阅读减压处理,版权和著作权属于杂志社与作者所有,文中内容不代表本公司观点,专业读者建议直接阅读文献原文。
在快节奏的现代生活中,胃部不适已成为人们的常见困扰。
胃壁由一层精密的上皮细胞构成,它们是抵御外界损伤的第一道防线,但酒精、药物(如阿司匹林)、香烟以及幽门螺杆菌感染等因素,会触发细胞内活性氧(ROS)的爆发式攻击,由此引发的氧化应激是胃部疾病的重要推手之一。
一项发表于《Antioxidants》的研究揭示,从褐藻中提取的海藻酸低聚寡糖(AOS)可通过激活细胞自身的防御系统,显著保护胃黏膜细胞减少氧化损伤。
文献资料显示,当研究人员用不同浓度的双氧水(H₂O₂)处理人胃上皮细胞(GES-1)时,细胞的存活率随双氧水浓度的升高和时间的延长而急剧下降。在400μM浓度下处理24小时,细胞存活率甚至不足50%,实验非常直观地展示了氧化应激的巨大伤害力。

按照传统思维,由外补充抗氧化剂(如维生素C)是对抗氧化损伤的常规方法,但新研究指出,由内直接激活细胞自身的防御系统或是更好的方法。褐藻寡糖使细胞内ROS水平显著降低,效果接近经典抗氧化剂N-乙酰半胱氨酸(NAc)。

褐藻寡糖(AOS),一种从海洋褐藻中提取的天然小分子活性糖,此前有文献研究已证明其在肾脏、神经细胞中的抗氧化潜力,本研究进一步证实其在激活细胞自身防御系统方面的巨大潜力。
实验发现,在用双氧水攻击胃细胞之前,仅需用400μg/mL的褐藻寡糖预处理4小时或24小时,就能显著提升细胞的“战斗力”。与未受保护的细胞相比,经褐藻寡糖预处理的细胞在遭受50至400μM 双氧水攻击后,存活率显著提高了7%至17%。

别忘了,褐藻寡糖本身对细胞无毒副作用,甚至在单独孵育时还能轻微促进细胞活力。
作为天然抗氧化新秀的褐藻寡糖,来自深海的细胞激活剂,其核心机制是什么?
核心机制:开启细胞的“防御总开关”
褐藻寡糖并非像传统抗氧化剂那样直接“中和”自由基,而是扮演了一个更高级的角色——细胞防御通路的指挥官。它的核心作用靶点是细胞内一个名为Nrf2的关键蛋白。
在正常情况下,Nrf2被一种叫做Keap1的蛋白“囚禁”并不断降解,当细胞感知到褐藻寡糖的刺激时,一系列精妙的内部反应被触发:
首先,Nrf2通路激活。
褐藻寡糖处理使Nrf2蛋白和mRNA的表达水平显著上升,同时其下游的抗氧化基因HO-1和NQO1,也被大量“唤醒”,mRNA表达量分别激增了4.7倍和11.3倍。这些基因是细胞合成抗氧化酶的原动力,它们的激活意味着细胞的自我修复能力被全面调动。

其次,诱导自噬蛋白的助攻。
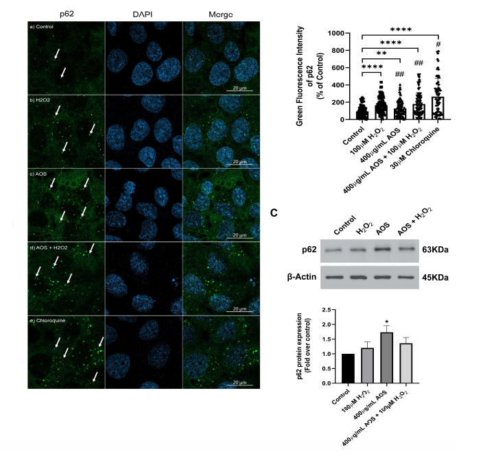
研究进一步揭示,褐藻寡糖还通过一条“非经典途径”来解放Nrf2。它诱导了一种名为p62/SQSTM1的自噬蛋白表达增加。p62蛋白能像猎手一样精准结合Keap1,引导其通过自噬途径被降解,从而释放出更多的Nrf2。显微镜图像清晰地显示,经褐藻寡糖处理的细胞内,p62蛋白形成了明亮的点状聚集,这正是其活跃的标志。

最后,保护效应的实证。
当研究人员使用Nrf2特异性抑制剂ML385时,褐藻寡糖的所有保护作用——无论是提升细胞存活率还是降低ROS水平都被完全逆转。这确凿无疑地证明,褐藻寡糖的胃黏膜保护作用高度依赖于Nrf2通路的激活。
展望:拥抱海洋,守护健康
从深邃的海洋到精密的细胞,褐藻寡糖(AOS)为我们展现了一幅天然产物与现代科学完美融合的画卷。它不再是一个简单的抗氧化剂,而是一个智慧的细胞对话者,通过激活p62--Keap1--Nrf2轴这条神秘通路,唤醒了人体与生俱来的自愈力。
随着研究的深入,相信这片蓝色宝库中蕴藏的更多秘密将被逐一解开,为人类应对慢性疾病挑战提供更多来自大自然的答案。放眼当下,可以预见以AOS为代表的海洋活性物质,正引领一场健康理念的革新——从被动对抗到主动激活,从外部补充到内部赋能,而这,或许正是未来健康管理的新范式。
文章题目:Alginate Oligosaccharides Protect Gastric Epithelial Cells against Oxidative Stress Damage through Induction of the Nrf2 Pathway
发表期刊:Antioxidants(2024)
影响因子:6.6
通讯单位:智利北天主教大学
内容摘要:
此项研究用GES-1胃细胞株暴露于双氧水(H₂O₂)作为损伤模型,研究褐藻寡糖AOS对细胞活力的影响及其相关机制。结果显示,预先与AOS接触4小时或24小时均能显著提升暴露于H₂O₂ 下的GES-1细胞的存活率。此外,AOS降低了细胞内的ROS水平,激活了 Nrf2信号通路,促进了Nrf2蛋白和mRNA的表达,并显著上调了目标基因HO-1和 NQO1 的表达。Nrf2的激活与Keap1蛋白表达降低以及自噬蛋白p62/SQSTM1 水平升高相关,表明Nrf2的激活是通过非经典途径实现的。本研究表明,AOS是一种潜在的疗法,能够通过激活p62/SQSTM1-Keap1-Nrf2轴来保护胃上皮细胞免受氧化应激的损害,这为后续对其具体治疗机制的研究奠定了基础。
免责声明:本公众号内容来源于网络(包含期刊、书籍、文献等专业网站),初衷是为了访问者更好地了解生物科技前沿技术、科学普及医学常识、提升保健预防意识,版权属于原作者,仅用于分享、交流和学习,供访问者参考。如有侵权请联系本公众号管理人员即时删除;如涉及有关疾病、药品或治疗方案等专业问题,请咨询具备专业资质的医疗机构和医疗人员。